jbl amp wiring diagram
JBL GTO1014D 10" Dual 4 ohm Grand Touring Series 1400W Subwoofer. 17 Pictures about JBL GTO1014D 10" Dual 4 ohm Grand Touring Series 1400W Subwoofer : I have a 2007 Camry and i want to add an amp to the stock stereo. what, Toyota Jbl Amplifier Wiring Diagram | Diagram design, Subwoofer wiring, Jbl and also Jbl Car Wiring Diagram.
JBL GTO1014D 10" Dual 4 Ohm Grand Touring Series 1400W Subwoofer

alpine wiring type ohm diagram 1ohm subwoofer pioneer ts jbl infinity reference dvc subs dual amp channel series sonicelectronix
Schumacher Battery Charger Se 4020 Wiring Diagram - Wiring Diagram

schumacher 4020 rectifier centurytool
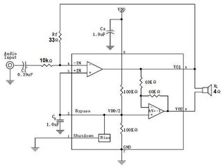
Electro Help: JBL SUB-10 SUB-WOOFER - SCHEMATIC [CIRCUIT DIAGRAM] - AMP
![Electro help: JBL SUB-10 SUB-WOOFER - SCHEMATIC [CIRCUIT DIAGRAM] - AMP](https://3.bp.blogspot.com/-snfD3iJfoy8/UriFy0GMW1I/AAAAAAAA9hM/y33KYNMDSwU/s1600/jbl.bmp.jpg)
jbl woofer subwoofer dillagi cd3 naim
JBL INSTRUCTION MANUAL - Auto Electrical Wiring Diagram

jbl harman boombox 1588
Electro Help: JBL SUB-10 SUB-WOOFER - SCHEMATIC [CIRCUIT DIAGRAM] - AMP
![Electro help: JBL SUB-10 SUB-WOOFER - SCHEMATIC [CIRCUIT DIAGRAM] - AMP](https://3.bp.blogspot.com/-snfD3iJfoy8/UriFy0GMW1I/AAAAAAAA9hM/y33KYNMDSwU/s280/jbl.bmp.jpg)
input electro
Nexus One Headset Controls: Issue, Solution And The Aftermath | DsynFLO

wiring diagram jack headphone pole turtle beach headset nexus ford 1995 focus controls issue database replacing need help aftermath solution
JBL SR4722 Wiring Question

jbl wiring webs equ question
JBL BassPro Hub - MBWorld.org Forums

basspro jbl hub mbworld
I Have A 2007 Camry And I Want To Add An Amp To The Stock Stereo. What
camry 2007 stereo amp diagram toyota 2008 want clears feel let know things
Toyota Jbl Amplifier Wiring Diagram | Diagram Design, Subwoofer Wiring, Jbl

toyota wiring diagram jbl bookingritzcarlton info subwoofer 2007
Jbl Car Wiring Diagram

jbl subwoofer diagram wiring box speaker audio polk amplifier plans speakers sp2 cabinet woofer schematic enclosure sub manual powered tehnomagazin
51 Jbl Bluetooth Speaker Circuit Diagram - Wiring Diagram Resource

Electro Help: JBL- ARC SUB10 And JBL- DS-10 Powered Subwoofer

schematic subwoofer
Electro Help: JBL CS-60.4 - 4CHANNEL POWER AMPLIFIER - SCHEMATIC

jbl
Tundra Stereo Wiring Harness | Schematic And Wiring Diagram

tundra
JBL- ARC SUB10 And JBL- DS-10 Powered Subwoofer – TROUBLESHOOTING

arc wiring diagram jbl schematic sub10 rt module subwoofer ds powered troubleshooting connection amp
Amazon.com: Pyle Marine Stereo Radio Headunit Receiver & Speaker Kit

wiring radio marine pyle diagram fm player speakers detachable cd am usb mpx dash receiver face waterproof tuning stereo inch
Schematic subwoofer. Arc wiring diagram jbl schematic sub10 rt module subwoofer ds powered troubleshooting connection amp. Jbl gto1014d 10" dual 4 ohm grand touring series 1400w subwoofer